一、 学校背景分析
上海市安亭师范附属小学于2019年恢复办学,学校坐落于嘉定区安亭镇同济小镇内,学校规划35个教学班,配备20个专用教室,1间合班教室,学校拥有师生食堂、图书馆、室内体育馆、小剧场、200米室外塑胶跑道、两片标准室外篮球场及两片标准室外排球场和运动器械场地。2020年9月正式启用。学校在2021年暑期新建了两条专业击剑赛道,完成了交通安全体验馆、语言学习中心和“药斑布”非遗特色教室建设。
学校现有专任教师数64名,全部本科及以上学历,其中硕士研究生34名;高级教师4名,一级教师10名;党员教师31人。
2021年9月,上海市安亭师范附属小学将开设一年级8个班、二年级8个班,三年级6个班,学生数970名。
二、 学校课程目标
为了落实“培养具有向上、向善、向美特质的、人格健全的社会公民”的培养目标,我校提出了“正心正行,滋养美好人生”的课程理念,并在此之下有了自己的课程哲学和课程目标:以回归儿童完整生活,以实践体验为主要学习方式,促进学生良好品德和社会性发展,培养创新精神和综合实践能力。根据学生的年龄和身心特点,将课程目标进行细化,如下表所列:

一、 学校课程设置
(一)课程设置与课时安排
上海市安亭师范附属小学2021学年课程设置与课时安排一览表

(二)说明
1、以“儿童与万物共生长”的课程理念为指导,落实学校课程目标,结合校情,制订2021学年度学校课程计划,加强学校课程管理,切实贯彻落实上海市小学课程计划。
2、2021学年各年级全学年教学活动总时间为40周。其中,社区服务和社会实践活动时间为2周,授课时间按34周计,复习考试、节假日及重大活动时间为4周。
3、学校一、二年级每周课时总量为33节,三年级每周总课时量为34节,每节课的时间按35分钟计。
4、学校各年级每天安排15分钟的午会,每周在午会时间安排一次时事形势教育,每月在校、班会时安排一次符合小学生年龄特点的时事教育活动。
5、学校每天安排时间约为60分钟的广播操、眼保健操等体育保健活动;每周安排两次时间为35分钟的体育活动,活动时间一次安排在拓展型课程时间,另一节安排在课后延时服务时间。
6、信息技术、专题教育、社区服务和社会实践的课时分散安排,探究型课程以主题探究活动的形式进行,安排入课表分散执行,教师也可根据需要集中执行。
7、学校每周集中安排一个半天(周三下午)用于实施“快乐活动日”。根据学校和学生实际情况以及相关教育要求,系统设计活动内容和形式,具体包括班团队活动、体育活动、社区服务和社会实践、专题教育等限定拓展活动以及自主拓展探究、兴趣活动、社会调查、参观考察等实践活动,详见每周工作安排;全校集中统一安排活动,有时分班级、分主题进行安排。“快乐活动日”的课时安排计入拓展型和探究型课程课时,每次按4课时计,每学年安排30次,每学年课时总量为120课时。
8、学校一年级入学初4周不安排“快乐活动日”,利用拓展型课程和探究型课程的课时,落实18课时的学习准备期综合活动(详见上海市安亭师范附属小学一年级综合活动实施办法)。
9、各年级每周安排0.5课时用于学生阅读活动,一、二年级安排在语文课中,三年级安排在拓展型课程。
10、学校根据学生年龄特点以及《上海市教育委员会关于印发<上海市中小学专题教育整合实施指导意见(试行)>的通知》(沪教委基〔2014〕54号)要求,开展各类专题教育,确保相应的课时,具体安排见课表。学校在三年级每两周开设一节生命教育心理健康活动课,有学校心理健康教育教师执教。每学期至少有1节以生命教育心理健康为主的班团队会和一次有针对性的心理健康教育和生命教育专题活动,并且做到有计划、有活动、有记录,做到全覆盖,不断线。
专题教育作为拓展型课程,安排在拓展型课程的课时内进行,部分专题教育的内容安排在午会时间进行。
11、学校从实际出发统筹安排见附表,保证每周各有一次科技活动和艺术活动,作为“快乐活动日”的内容安排在课内,有一部分安排在课外。
12、上午第一节课时间8:20,因防疫需要,实施各年级错峰上学,8:20之前学校不组织统一的教育教学活动,对于个别因家庭特殊情况提前到校的学生,学校会提前开门,每天安排值日护导;课间休息时间为12分钟,每天30分钟的午休时间,具体详见学校作息时间表。
(三)拓展型课程安排
1、兴趣活动是拓展型课程中充分体现自主性的部分,自主表现为教师对课程内容的选择设计的自主,学生对课程学习的自主。兴趣活动内容部分以微型课程为主,重在学生体验,按主题设计,分教师走班和学生走班两种形式。本学期将开设39门课程,涉及体育与健康、数学思维、社科、科技、语言与文字、艺术等六大领域(如图1)。

图1
2、主题教育活动主要与专题教育、班(团)队活动、学校文化活动、社会实践活动等活动相结合,充分体现学校的办学理念和培养目标。学校为围绕“养正立人”校训,从涵养心性和品行对主题教育活动做了一个整体的设计,旨在培养学生的学习习惯、行为习惯、思维习惯、主题探究能力和社会实践能力。
3、社会服务、社会实践虽分散于整个学期中,学校对此有一个整体的安排。我们根据一年级学生的年龄特点,从班级的层面安排,加强校内小岗位服务的管理;未来将从学校层面设计全校性、分年级的社会实践活动。
(四)主题实践活动安排
在学校养正教育理念指导下,设计"养正心”、“立正行”两大主题。通过活动涵养学生心性,端正学生品行,落实“向上、向善、向美特质,人格健全的社会公民”的培养目标。


(五)专题教育活动安排

1.具体内容和要求
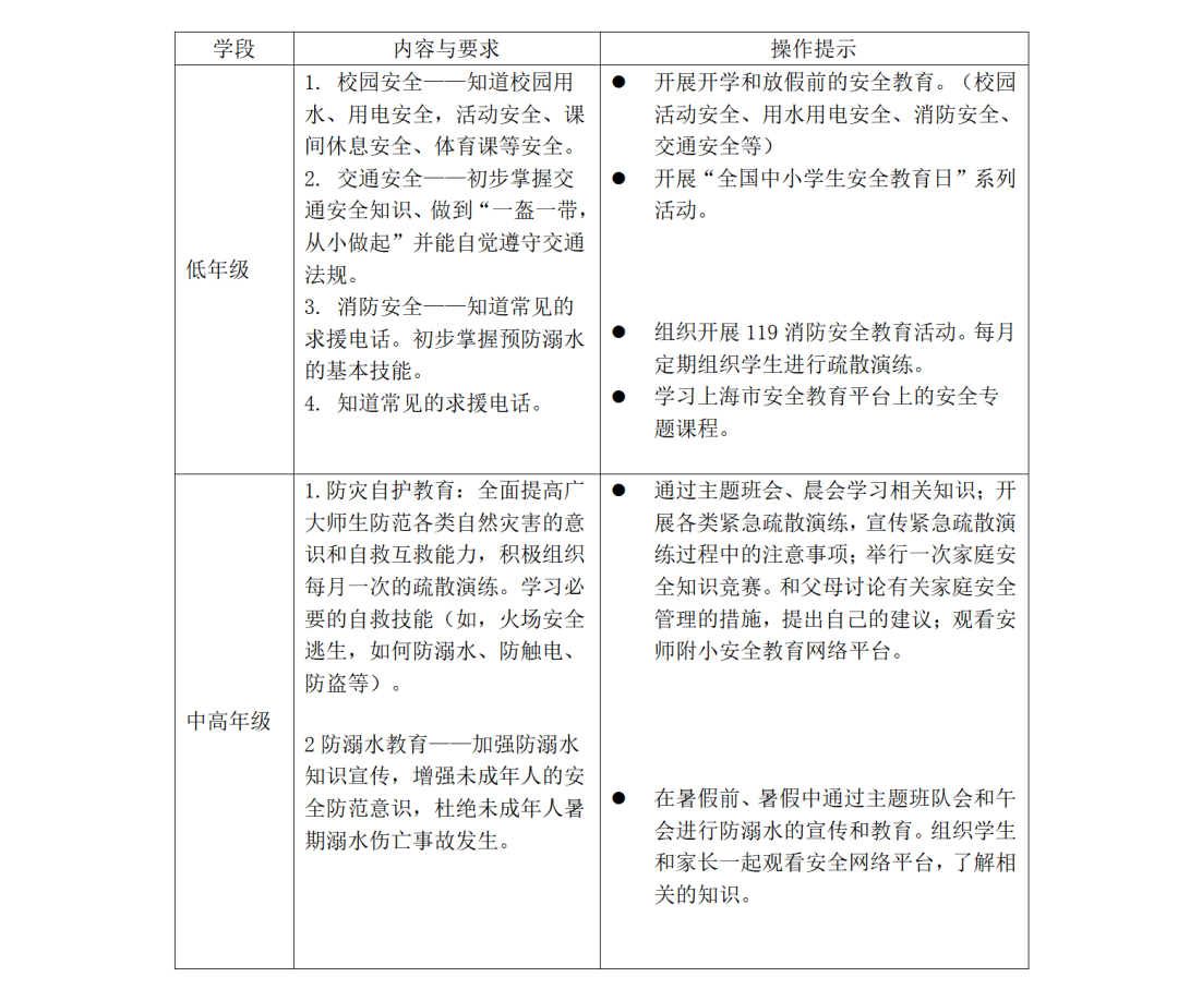
安全与防范

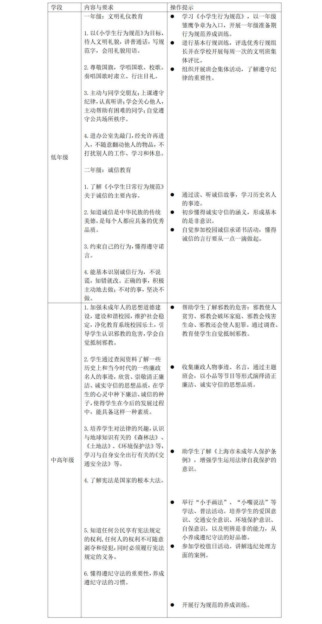
法律与道德

民族与文化

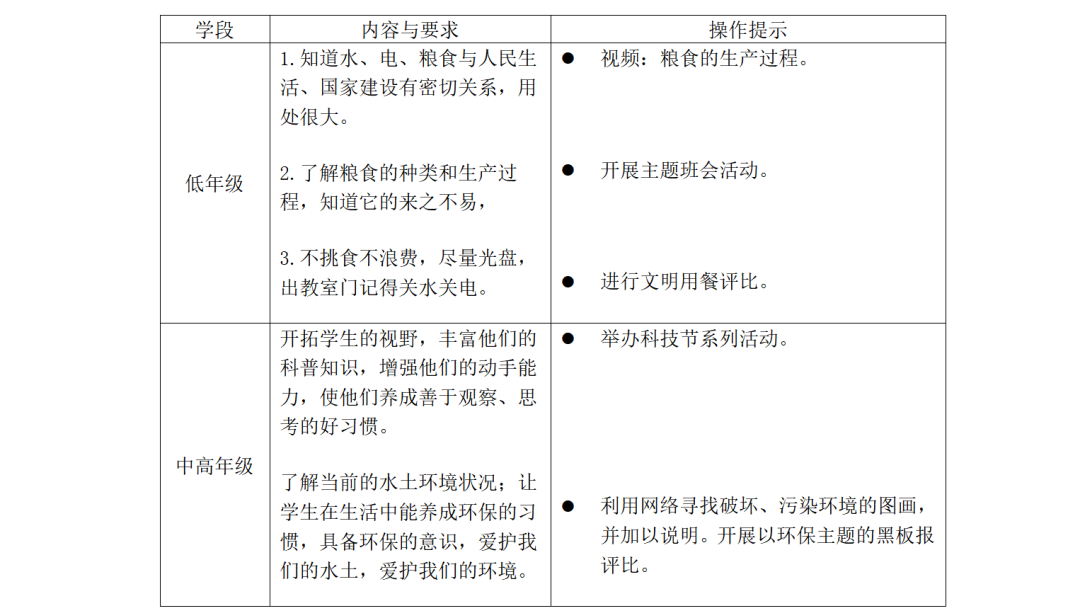
环境与健康

综合与实践

2.活动安排
(1)第一学期每月安排
9月:礼仪儿歌传唱
10月:践行诚信守则
11月:消防安全疏散演练
12月:观看禁毒教育片
(2)第一学期班级每周专题教育活动

(3)第二学期每月安排
2月:“牢记安全在心中”开学安全教育周活动
3月:全国中小学安全教育日系列活动
4月:环境健康教育月
5月:5·25心理健康教育月活动
6月:环境日系列活动、暑期防溺水安全教育
(4)第二学期班级每周专题教育活动

(六)探究型课程设置与课时
二年级根据探究型课程的要求,每周一课时,主要使用资源包。一年级,开学前四周,学习准备期运用统一的教学资源。四周后,根据课程要求实施。
四、 课程实施与管理
(一)加强课程计划管理
认真贯彻《关于加强中小学课程管理的若干意见》、《关于加强中小学教学常规的若干意见》、《关于中小学拓展型课程建设与实施的若干意见》、《关于中小学研究型课程建设与实施的若干意见》等文件精神,树立课程意识,做好学校课程规划。制订课程计划,排好课表,安排好作息时间,明确教育教学规范要求。
(二)加强校本培训
各备课组围绕教育教学中的真实问题,发挥集体的智慧共同破解难题。备课组教研活动有主题,主题内容主要分为以下部分:1. 国家课程校本化实施的研究。2.区域特色课程——幸福课程的校本化实施的研究。3.校本特色课程的开发与实施的研究。4.基于评价标准的教学研究。5.教师在教学中遇到的困惑等等。每次教研活动的内容提早告知组员,给予思考的时间,确保每次活动的有效性。每学年评选优秀备课组,激励备课组长认真计划、组织每一次教研活动,组员认真投入活动。
(三)落实课程评价
1.遵循评价原则
A.激励性原则
通过评价,帮助学生获得学习活动后的成功体验,强化积极的情感,激发学习的热情;同时激发教师开发和实施课程的潜能和积极性。
B.自主性原则
要鼓励教师和学生自我总结和自我反思的过程,学校对课程的设计和实施进行定期总结和反思,不断提出改进意见。
C.多元性原则
尊重教师间、学生间的差异,变单一评价为多元评价。课程的多元评价包括评价内容、方法,评价主体的多元化。
D.注重发展性原则
关注教师在课程建设和实施中的过程评价,关注学生发展的过程评价,让教师、学生参与到评价的过程中,把评价的过程变为教育、引导的过程。
2.研究评价形式
A.对教师课程领导力的评价从课程意识、课程设计能力、课程执行力和课程实施效果四个维度开展;学校课程领导小组根据教师在这四个维度的成效进行检查、监督和管理,对教师课程执行力进行科学评价,评价结果纳入教师学期考核。引导教师从目标、资源、过程和评价等维度来对自己的课程进行整体规划和动态的运作。并在实施过程中能够根据实际情况进行有效的反思和调整。
B.对学生课程学习能力的评价从兴趣、习惯、方法、情感发展四个维度,通过过程性评价和阶段评价结合的方式落实。在过程性评价中,主要通过学生在课程学习过程中的态度(课堂实时的参与度、作业等方面)对学生进行评价。阶段性评价主要是对学生一个学段、一个学科教学的教育质量的评价,其目的是对学生阶段性学习的质量做出结论性评价。
另外,在评价主体的选择中,我们根据不同的课程,采用不同的评价主体和评价形式。在国家课程的实施中,我们主要采取教师评价为主,学生评价为辅。教师可以通过对学生学习活动的观察、交流、情况记录、测试、作业等方面进行综合评价。在兴趣活动、探究活动和主题实践活动中,可以组织学生才艺展示、学习档案袋交流、作品展示、实验操作演示、探究小论文呈现等形式进行交流,组织学生进行自我评价和相互评价,体现学生的自我管理。还可以邀请家长共同参与评价。
3.评价量规和平台
各年级段设计学生综合素质评价的量规,一级指标设置九大维度,二级指标有二十七个观测点,各学科教师根据学科特点对照观测点,做好过程性评价记录。学校自行开发“养正蕴秀”学生综合发展评价平台,通过大数据平台记录学生课程学习情况,每学期形成学科素养评价报告。根据平台积累数据,通过积分兑换的方式,用养分浇灌个人的“爬山虎”,让成长发展看得见、摸得着、够得到。
(四)机制与保障
1.成立课程实施领导小组,定期组织课程实施的研究活动,加强管理与指导,探索国家课程、地方课程与学校课程的有效统整,提高课程执行的效率。成立学校课程建设领导小组,由校长任组长,副校长任副组长,课程教学部主任及副主任、学生发展部主任、大队辅导员等任课程领导小组组员,负责学科课程计划的制定、课程内容的选择、管理和评价。
2.经费保障
根据学科发展需要,购置足量的设施设备,确保课程课程的开发与实施稳妥有效;加强日常维护和检查,确保课程实施场地、环境安全;组织教师培训,确保教师课堂驾驭能力和水平;为学生“三团一队”建设购置统一的服装,落实日常训练点心,为特色社团外聘专业教练,通过购买服务适当引入优质课程,提高学校课程的品质内涵。制订科学有效的激励机制,从有限的经费中拨出一部分用于表彰奖励在课程建设和实施过程中的优秀教师和教研团队,表彰奖励在参与学习过程中表现优异的学生。
3、设施设备管理
为了更好的促进课程的实施,后勤保障部对课程实施所需的设施设备进行专人管理,制订完善的申购、借用、使用制度、报废等制度。每年通过项目申报的形式,购置与课程相匹配的设备,以助力教师能够更好的实施课程,帮助学生能更好的理解和掌握课程要求。
上海市安亭师范附属小学
2021年8月